跳至主要內容
ERP进销存
V8使用说明
V8使用文档
V8开发文档
V8 API文档
报表助手
打印模板字段表
report使用文档
模板建站
PbootCMS模板
易优模板
Admin中后台
返回官网
搜索文档
K
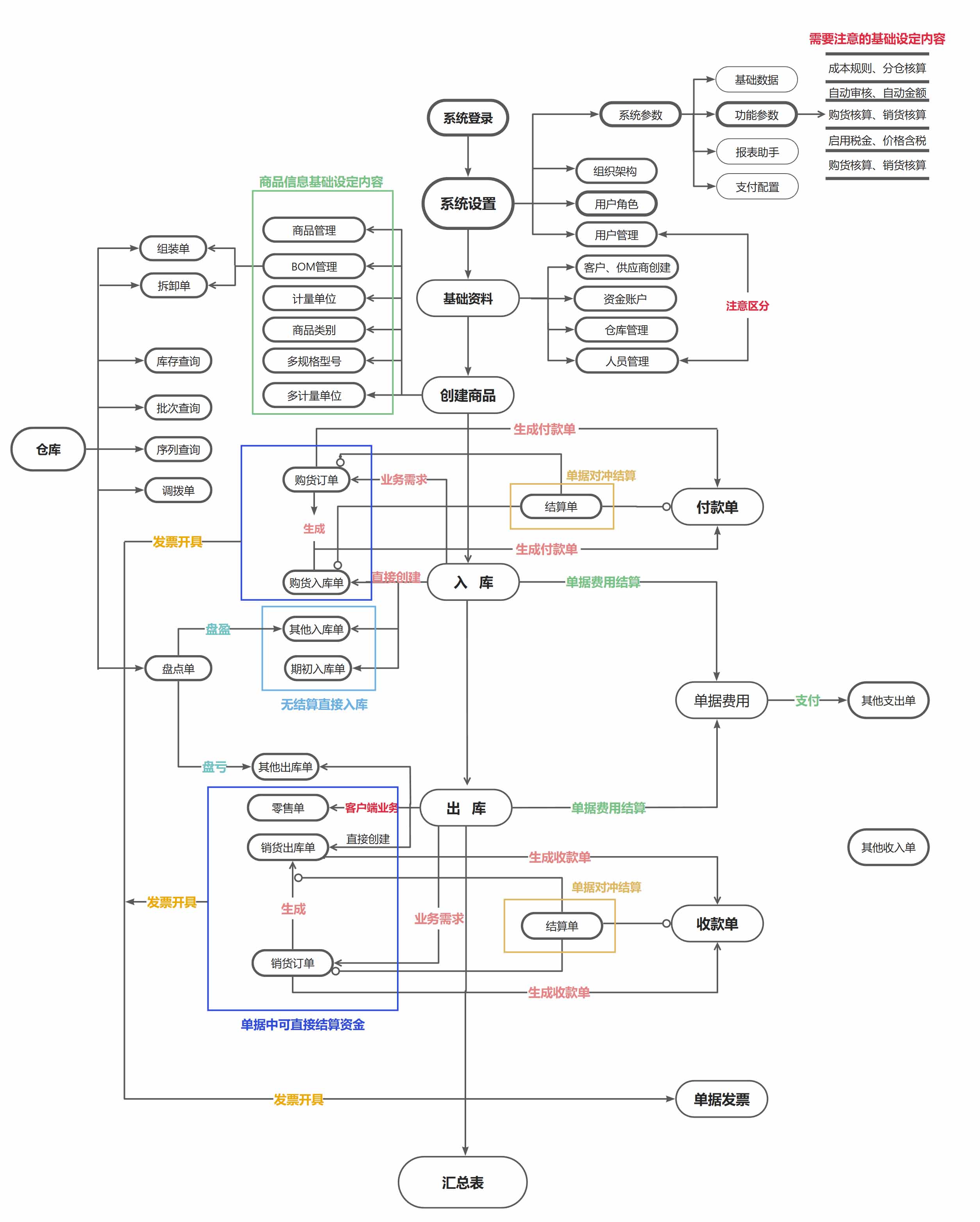
流程图
Kent
2025/4/16
小于 1 分钟
下一页
使用向导